- 欢迎访问河南省公共交通协会!
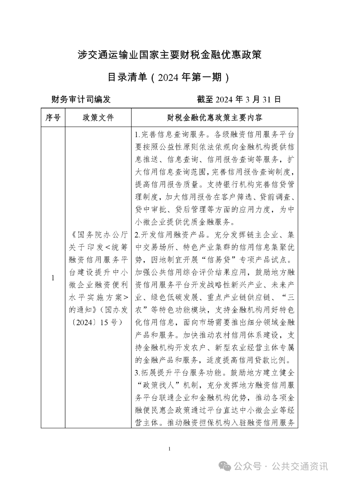
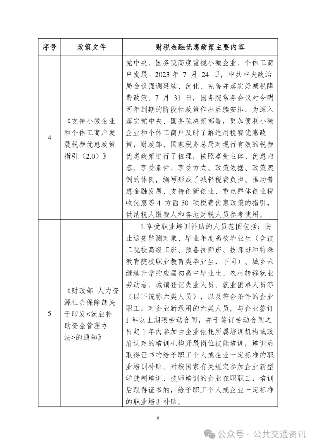
日前,交通运输部梳理形成了《涉交通运输业国家主要财税金融优惠政策目录清单》(2024年第一期),共包括11项财税金融优惠政策。其中,涉及城市公共交通行业的政策主要有:
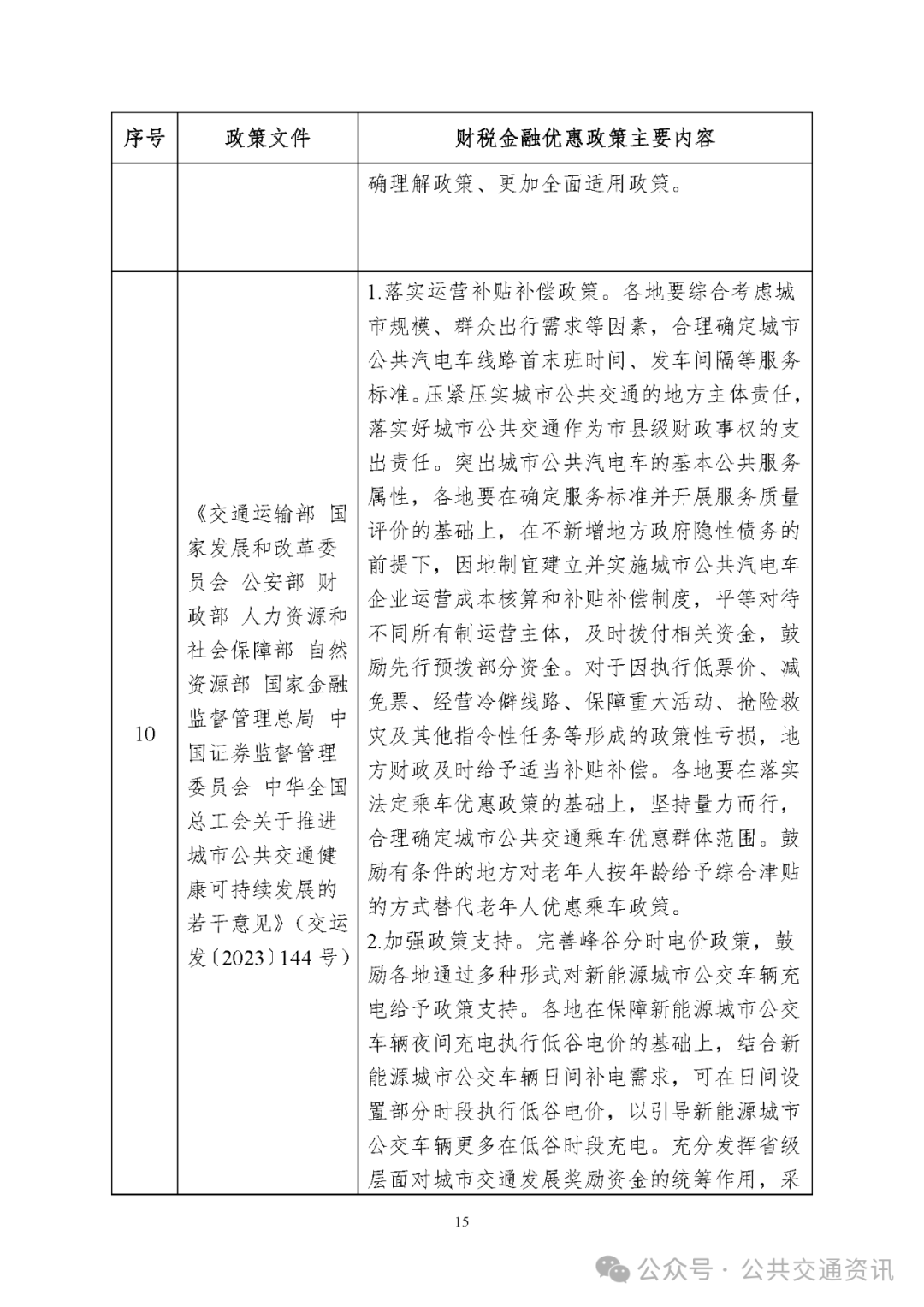
对于城市公共汽电车因执行低票价、减免票、经营冷僻线路、保障重大活动、抢险救灾及其他指令性任务等形成的政策性亏损,地方财政及时给予适当补贴补偿。
各地要在落实法定乘车优惠政策的基础上,坚持量力而行,合理确定城市公共交通乘车优惠群体范围。鼓励有条件的地方对老年人按年龄给予综合津贴的方式替代老年人优惠乘车政策。
完善峰谷分时电价政策,鼓励各地通过多种形式对新能源城市公交车辆充电给予政策支持。各地在保障新能源城市公交车辆夜间充电执行低谷电价的基础上,结合新能源城市公交车辆日间补电需求,可在日间设置部分时段执行低谷电价,以引导新能源城市公交车辆更多在低谷时段充电。

为帮助交通运输企业和从业者及时了解国家出台的财税金融支持政策内容,用足用好优惠政策,我部梳理形成了《涉交通运输业国家主要财税金融优惠政策目录清单》(2024年第一期,2023年10月10日至2024年3月31日),本期《清单》共包括11项财税金融优惠政策。

















(来源:公共交通资讯)
版权所有:河南省城市公共交通协会 地址:郑州市郑东新区黄河南路8号 邮编:450046 电话:0371-68089677 传真:0371-68089677
备案号:豫ICP备14030138号-1
豫公网安备 41010702002251号 技术支持:天迈科技