— 2022年 —
极不平凡的2022年,河南省公共交通行业勠力同心,砥砺前行,努力坚守建设人民满意公共交通的初心使命,在赶考路上,逐梦前行,留下诸多精彩瞬间。
1月12日,央视点赞郑州公交“移动小方舱”惠民举措。 1月20日,郑州公交集团职工周海燕荣获河南省“我为群众办实事”实践活动党员服务标兵。 1月20日,淇县公交党支部被中共河南省委党史学习教育领导小组评为河南省“我为群众办实事”先进服务单位(团队)。 1月27日,省交通运输厅党组书记、厅长徐强一行看望慰问郑州公交劳模代表和一线职工。 2月12日,省交通运输厅、省交通工会表彰2021年全省交通运输系统职业技能竞赛先进个人,我省公交行业10名选手受到表彰。
2月17日至18日,省交通运输厅党组成员、副厅长吴孔军带领省道路运输领域突出问题专项治理工作专班办公室和省运输事业发展中心相关同志,对平顶山市公交行业改革推进情况开展实地指导调研。
2月21日,郑州公交职工周海燕获评河南省防汛救灾优秀志愿服务工作者。
2月28日,淇县公交党支部书记刘海祥荣登2021年度“河南好人榜”。
3月4日,漯河市公交集团107路车组获得“全国三八红旗集体”称号。
3月5日,洛阳、开封、新乡、濮阳、漯河等地多条公交线路被河南省人社厅、共青团河南省委授予2019-2020年度河南省“青年文明号”。
3月9日,浚县惠龙公交被授予2022年度省级“巾帼文明岗”荣誉称号。 4月28日,郑州市公共交通集团有限公司第二运营公司91路、新乡市公共交通集团有限公司38路、淇县兴达公交有限公司601路三条线路荣获“全国工人先锋号”荣誉称号。
5月20日,河南省公共交通行业广泛开展第四届“5·20公交驾驶员关爱日”活动。 5月24日,河南省政协副主席霍金花一行深入郑州公交集团走访调研。 6月7日-8日,河南省公交行业积极开展2022年“爱心助考”公益服务活动。 6月16日,2022年河南公共交通综合应急演练在商丘举行。演练共设置疏散逃生、反恐防暴、防汛抢险、消防灭火四个演练科目,涵盖突发事件监测预警、信息上报、预案启动、现场抢险、医疗救援、安全疏散等多个环节。省交通运输厅运管处、安监处、执法局、运输中心相关负责同志和商丘市有关部门人员进行了现场观摩。 7月13日,省交通运输督导检查组组长、交通运输厅党组书记、厅长徐强一行到郑州公交集团实地督导检查防汛工作。 7月18日,郑州市公共交通集团有限公司快速公交公司荣获2020—2021年度全国“安康杯”竞赛活动优胜单位。 8月1日,漯河市公交集团荣获河南省“爱国拥军模范单位”光荣称号。 8月10日,全省道路运输领域突出问题专项治理工作会议暨公交优先示范创建现场会在南阳召开。总结全省道路运输领域突出问题专项治理和公交优先示范创建工作,分析形势,部署工作。省交通运输厅党组书记、厅长徐强,南阳市市长王智慧,省交通运输厅党组成员、副厅长吴孔军,省交通运输厅党组成员、省纪委监委驻省交通运输厅纪检监察组组长秦广洲,南阳市副市长白红超出席会议。 8月10日,漯河市、鹤壁市、商丘市、开封市、长垣市、永城市、汝州市、滑县、兰考县被命名为河南省公交优先示范城市。
8月17日,新乡市总投资1.5亿元的204台新能源纯电动公交车集中投用仪式在市政府南广场举行。

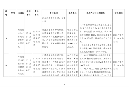
8月19日,洛阳、南阳、驻马店3城市被交通运输部命名为国家公交都市建设示范城市。 8月19日,洛阳公交81路、开封公交13路、许昌公交2路荣获“新能源公交高品质线路”称号 8月22日,“郑州快速公交自动驾驶”入选交通运输部第一批智能交通先导应用试点项目。 9月7日至9日,2022年河南省交通运输行业职工职业技能竞赛公交驾驶员决赛在郑州成功举办。
9月8日,交通运输部督导组先后赴我省部分公交企业督导检查安全生产等工作。

9月18日,2020年—2021年度河南省优秀企业家表彰大会在郑州举行,郑州市公共交通集团有限公司党委副书记、总经理宋霖获评“2020—2021年度河南省优秀企业家”。 10月26日,我省禹州市被交通运输部命名为全国城乡交通运输一体化示范县。

10月12日—14日,交通运输部运输服务司副司长胡华平一行到郑州公交、焦作公交、商丘公交督导检查安全生产和疫情防控工作。 10月16日,全省公交行业党员干部职工积极收听收看习近平总书记在中国共产党第二十次全国代表大会上的报告。 11月12日,省交通运输厅二级巡视员崔梅一行看望慰问郑州公交驰援港区干部职工。 12月1日,《驻马店市城市公共汽车客运条例》正式施行。 12月12日,郑州、开封、洛阳、安阳、南阳、许昌、驻马店、商丘、漯河9市成为全国绿色出行创建考核评价达标城市。
12月21日,开封市30辆氢燃料电池公交车正式投入使用。
12月28日,郑州公交集团《以“星耀公交”党建品牌推动基层党建工作创一流》荣获中国交通运输行业基层党建创新优秀案例。
2022年,全省公交企业持续提升适老化公交出行服务水平,打造120条敬老爱老公交线路,完成公交站台适老化改造966个。