- 欢迎访问河南省公共交通协会!
近日,中共河南省委、河南省人民政府印发了《河南省加快交通强省建设的实施意见》《河南省综合立体交通网规划(2021—2035年)》,并发出通知,要求各地各部门结合实际认真贯彻落实。
《河南省加快交通强省建设的实施意见》全文如下。
为加快推进交通强省建设,建成现代化高质量综合立体交通网,推动我省交通区位优势向枢纽经济优势转变,根据《交通强国建设纲要》《国家综合立体交通网规划纲要》,结合我省实际,提出如下实施意见。
一、总体要求
(一)指导思想。以习近平新时代中国特色社会主义思想为指导,深入贯彻党的十九大和十九届历次全会精神,认真落实习近平总书记视察河南重要讲话重要指示,按照交通强国建设部署要求,抢抓构建新发展格局战略机遇,锚定“两个确保”,紧扣“十大战略”,推动交通区位优势向枢纽经济优势转变,构建安全、便捷、高效、绿色、经济的现代化综合交通体系,打造一流设施、一流技术、一流管理、一流服务,奋力建成人民满意、保障有力、国内领先的交通强省,当好建设现代化河南开路先锋。
(二)发展目标。到2025年,现代化高质量综合立体交通网基本建成,“米+井+人”综合运输通道格局全面形成,基本实现县县通双高速、乡镇通二级路、村村通4.5米宽硬化路、高铁出行市市全覆盖、民航服务市市全覆盖、综合枢纽场站市市全覆盖,实现交通体系、物流枢纽与区域、城市、产业融合发展,初步建成枢纽经济先行区和交通强国示范区。
到2035年,安全、便捷、高效、绿色、经济的现代化综合交通体系全面形成,交通基础设施网络便捷化程度全国领先。建成高品质出行交通圈,实现郑州都市圈1小时通勤、中原城市群2小时通达、全国主要城市3小时覆盖,建成高效率快货物流圈,实现国内1天送达、周边国家2天送达、全球主要城市3天送达,率先实现“人享其行、物优其流”。智能、平安、绿色、共享交通发展水平全面提高,交通治理体系和治理能力现代化全面实现,人民满意、保障有力、国内领先的交通强省全面建成。
到本世纪中叶,建成更高水平、更高质量的交通强省,综合交通运输发展整体水平全国领先,成为具有国际影响力的枢纽经济先行区和世界先进水平的交通强国示范区,全面服务和保障社会主义现代化河南建设。
二、重点任务
(一)建设创新引领、泛在先进的智慧交通体系
1.加强科技创新驱动。培育专精特新“小巨人”交通企业,鼓励行业龙头企业联合上下游企业、高等院校和科研院所,合作建立创新联合体。利用筹建河南交通大学契机,借力省科学院创新平台,形成多层次科技创新合作体系。高标准建设公路养护装备国家工程研究中心,布局新的行业研发中心,再创建1—2家国家级创新平台,培育打造交通科技创新高地。加强关键领域技术研发,加快枢纽经济、交通新基建、绿色交通等领域科技攻关,形成一批国内领先的科研成果。
2.建设新型基础设施。推动交通基础设施数字化转型、智能化升级,深化北斗、移动终端、5G等技术综合应用,建设一批国内领先的交通新基建工程,加快交通基础设施全要素、全周期数字化,建设天地一体交通控制网,加快推动无人驾驶、无人工地等发展,创建国家级车联网先导区,打造一批国家级智能仓储物流示范基地。
3.全面提升数治能力。深入实施“综合交通运输大数据”交通强国建设试点,建强综合交通运输信息平台,构建综合交通大数据中心体系,加强网络安全保障,打造全省交通运输“数据大脑”。打造数字化交通出行助手,提高电子客票使用率,加快“互联网+”高效物流发展,推进电子运单跨方式、跨区域共享互认。推动政务服务“一网通办”、数据资源“一网共享”、行业治理“一网通管”。
(二)建设立体互联、衔接顺畅的基础设施体系
1.建设便捷高效的综合立体交通网。推进京津冀—粤港澳主轴、大陆桥走廊、二湛通道国家综合立体交通网主骨架河南段建设,打造“米+井+人”综合运输通道。构建发达的快速网、完善的干线网、广泛的基础网。实施铁路拓展成网工程,建成“五纵五横”现代化高速铁路网、“六纵六横”普速铁路网,加强地方铁路安全管理,高效推进道口平交改立交。实施机场强枢增支工程,加快推进全省机场统筹管理,打造“1+3+N”现代化机场群和“干支通、全网联”航空运输服务网络。实施公路加密提质工程,建成“十六纵十六横六联”高速公路网和广覆盖、深通达的普通公路网,加快实施“四好农村路高质量发展”交通强国建设试点。实施水运通江达海工程,建成“一纵三横九支”航道。到2035年,全省综合立体交通网实体线网总规模达到34万公里。
2.建设融合高效的郑州都市圈交通网。建成“米+半环+一网”多层次轨道交通网,推动干线铁路、城际铁路、市域铁路、城市轨道交通“四网融合”,打造轨道上的都市圈。构筑高品质城际高快路网,建成“三环十纵十横六联”高速公路网,打造京港澳、连霍高速公路“一轴两翼”复合通道,加快城际快速通道建设,推动普通干线公路城市过境段繁忙路段扩容改建或立交改造,打造都市圈多路径、大容量、多层次、快速化综合交通走廊。
3.建设便捷顺畅的城市(群)交通网。优先利用高铁承担城际客流,稳妥有序发展城际铁路,构建“四纵四横”城际铁路网。打造城市快速路、主次干路、支路结构合理的城市道路网,建设立体化、智能化停车设施,发展安全、连续、舒适的城市慢行交通,加强城市交通拥堵治理,构建便捷高效的城市交通系统。加快提升城际综合交通现代化水平,形成以轨道交通和高速公路为骨干、以快速通道为基础、高效衔接大中小城市和小城镇的多层次快速交通网络。
4.建设优势突出的综合交通枢纽。实施枢纽能级巩固提升行动,构建“1+3+4+N”现代综合交通枢纽城市体系。推进综合客货运枢纽建设,完善枢纽集疏运体系,打造交通综合体。优化寄递枢纽布局,支持邮政快递物流园区建设,提升交通枢纽寄递配套能力。统筹规划建设枢纽经济区,着力培育壮大航空经济、引育聚集高铁经济、提质增效陆港经济、做大做强临港经济。
(三)建设便捷舒适、经济高效的运输服务体系
1.提升客运服务能力品质。积极发展以高铁、航空为主体的大容量、高效率、多样化跨区域出行服务,大力发展以城际铁路、市域铁路为重点的通勤化都市圈出行服务,推进道路客运分段式接驳运输和城际班线公交化改造。加快公交高质量发展,提升智能化水平,持续推进国家公交都市建设示范城市创建工作,推动城市公交线路向周边延伸,实施农村客运公交化改造,加快构建以道路客运班线、镇村公交为载体的均等化城乡出行服务体系。
2.推动货运物流转型升级。实施物流提质发展行动,畅通12条骨干物流通道,实施物流企业培优工程,培育一批全国领军型、特色标杆型、新兴成长型物流“豫军”,引进国内外大型物流集成商,创建国家物流枢纽经济示范区。新实施一批国家城市绿色货运配送示范工程,开展农村物流服务品牌培育工程,构建县、乡、村三级农村物流网络。依托“内陆型多式联运”交通强国建设试点,大力发展多式联运,深入推进多式联运示范工程创建,加快实现“一单制”。深入实施快递“进厂进村出海”工程,大力推进村级寄递物流综合服务站建设,打造邮政业高质量服务民生体系和高效能国际寄递体系。
3.加快运输服务新业态新模式发展。着力构建“公共交通+定制出行+共享交通”发展模式,推广农村客货邮融合发展新模式,加强网约车、网络货运等新业态监管,打造个性化、多元化、品质化运输服务。深化交通运输与文旅文创融合发展,构建“快进慢游深体验”全域旅游交通网络,按照专用性、安全性、智慧性和环境友好型要求,打造黄河、大别山、太行山、伏牛山一号旅游公路,因地制宜建设一批旅游航道、旅游码头等。推动交通运输与制造业、现代农业、商贸流通业等融合。
(四)建设节约集约、低碳环保的绿色交通体系
1.提升资源集约节约利用水平。推进综合运输通道内各种运输方式线路共廊建设,推动废旧路面材料、钢材、建筑垃圾等循环利用,推广钢结构、装配式桥梁应用,促进邮件快件包装绿色化、减量化发展和可循环利用。
2.推动减污降碳协同增效。以推进碳达峰碳中和为牵引,加快交通运输结构调整,推动铁路专用线“进企入园”和大宗货物“公转铁”“公转水”。推进交通用能低碳多元化,推广使用新能源和清洁能源车辆、船舶和节能装备。构建绿色出行体系,提高城市公共交通、慢行交通、共享交通出行比例。打造一批交通运输绿色低碳示范工程。
3.强化交通环境保护修复。推动生态治理和生态廊道建设提质,在黄河流域等生态敏感区和生态脆弱区开展交通基础设施生态保护和修复。严格落实生态保护和水土保持措施,加强生态环保设计,实施交通廊道绿化工程。
(五)建设安全可靠、反应快速的平安交通体系
1.健全交通安全防控体系。持续推进公路安全提升工程、灾害防治工程、危桥(隧)改造工程建设,提升交通网络系统韧性和安全性。提升基础设施使用寿命和抗灾能力,提高城市轨道交通、综合客运枢纽等防汛抗灾等级和标准,打造平安百年品质工程。推进基础设施预防性、专业化养护,加强运行监测检测。完善重要设施沿线气象观测站网布局,建设一体化综合交通气象业务系统,将交通气象服务信息融入交通安全防控体系。
2.完善交通安全生产体系。落实企业安全生产主体责任和行业监管责任,构建风险分级管控和隐患排查治理双重预防控制体系、诚信体系。深入实施“货车超限超载治理”交通强国建设试点,强化“两客一危”等重点领域安全管控,持续推动铁路沿线安全环境治理。建设交通设施设备安全运行状态监测与智能预警系统,增强科技兴安能力。
3.构建交通应急救援体系。建立健全综合交通应急管理体制机制,完善航空应急救援网络,加强应急救援专业装备、设施、队伍建设,拓展河南国家区域性公路应急救援中心功能。提高重大疫情、网络攻击、恐怖袭击等非传统安全威胁因素应对能力。
(六)建设先进适用、完备可控的交通装备体系
1.加强新型载运工具和装备研发。支持中铁装备、郑飞集团、宇通客车、中信重工等省内龙头企业加强新型载运工具和特种装备研制,引导技术、资金、人才等资源要素向重点企业集聚,培育具有国内竞争优势的龙头企业,形成万亿级交通装备产业集群。
2.推进装备技术升级。推广智能化、轻量化、环保型交通装备及成套技术装备。广泛应用智能道路、智能航运、自动化码头、数字管网、智能仓储和分拣系统等新型装备设施。推动无人机、无人车、无人仓等载运工具和设施的场景化应用。推广应用交通装备的智能检测监测和运维技术。
(七)建设广泛参与、互利共赢的开放合作体系
1.畅通国际开放立体通道。拓展空中丝绸之路辐射范围,深化郑州—卢森堡“双枢纽”合作,持续拓展“双枢纽”合作模式。拓展陆上丝绸之路服务,建设中欧班列郑州集结中心。对接海上丝绸之路,加快东向、南向铁海联运通道建设。升级网上丝绸之路,打造国际性跨境电商与多元化贸易中心。
2.打造高能级开放平台。以郑州航空港区核心区域申建河南自贸试验区拓展区,推进自贸试验区开展首创性、集成性、差异化改革。推动洛阳航空口岸扩大开放,积极争取南阳、信阳机场临时开放,支持符合条件的地区建设国际陆港,推动海关特殊监管区域(场所)高质量发展,加强全省开放平台间业务合作和通关一体化。
3.深化国际交流与合作。鼓励省内交通企业“走出去”,主动参与“一带一路”基础设施建设。强化与国际组织对接,积极参与标准制定,提升河南国际交通影响力。
(八)建设文明法治、规范有序的行业治理体系
1.完善行业体制机制。完善综合交通运输管理体制机制,健全跨方式、跨区域、跨部门综合交通运输协调机制。深化公路养护市场化改革、农村公路管理养护体制改革、内河水运建管养一体化改革。进一步厘清省以下交通运输领域财政事权和支出责任。
2.健全交通市场体系。深化“放管服效”改革,深入建设信用交通省,持续优化营商环境。建立健全事中事后监管长效工作机制,完善“双随机、一公开”制度,推进“互联网+监管”。推进要素配置市场化改革,完善市场准入制度和标准。推广“APP+移动执法+不见面处理”模式,实现监管力度和服务温度双提升。
3.培育交通文明。弘扬焦裕禄精神、红旗渠精神、大别山精神,深入挖掘大运河(河南段)等交通文化遗产蕴含的思想观念、人文精神,积极培树行业先进典型,讲好交通故事,树好交通形象。开展文明交通绿色出行宣传教育,培育新型交通文化业态。
三、保障措施
(一)加强组织领导。成立由省政府主要负责同志任组长的省交通强省建设工作领导小组,统一领导推动交通强省建设工作,研究重大事项,协调解决重大问题,推进重点任务落实。省发展改革委、省交通运输厅等相关部门要落实部门职责,加强沟通协作,协同推动交通强省建设。各级党委和政府要制定具体落实举措,做好实施意见贯彻落实工作。
(二)加强用地保障。优先将重点交通项目纳入国土空间规划重点项目建设清单,预留土地、生态环境等国土空间资源。同时纳入河南省重点建设项目名单,对省级以上重点交通项目用地计划指标做到应保必保、能保必保。
(三)加强资金保障。完善政府主导、分级负责、多元筹资、风险可控的交通运输资金保障和运行管理机制,鼓励将地方政府债券资金用于符合条件的交通项目。做大做强投资主体,发挥平台企业融资功能,积极争取金融机构支持,鼓励社会资本参与投资,探索“交通项目+土地开发”“存量资产证券化”等新型市场化融资模式。
(四)加强人才培养。深入实施“人才强交”战略,支持郑州大学、河南交通职业技术学院等高等院校交通运输学科建设,积极引入国际领先、国内顶尖专家组建行业高端智库,培养具备国际水平的战略科技人才、科技领军人才、青年科技人才和创新团队。
(五)加强监督考核。强化交通强省建设情况动态监测,加强对本实施意见明确的发展目标、重点任务等落实情况的跟踪、监督和考核。各省辖市、济源示范区、航空港区要把交通运输主要指标及任务纳入高质量发展综合绩效考核与评价体系,并适度提高权重,确保如期完成目标任务。
《河南省综合立体交通网规划(2021—2035年)》全文如下。
一、规划基础
(一)发展现状。党的十八大以来,在以习近平同志为核心的党中央坚强领导下,省委和省政府高度重视、全力推动现代综合交通运输体系建设,交通运输发展取得显著成就。以郑州机场、郑欧班列、铁海联运班列为代表的丝绸之路建设成效显著,有力支撑河南对外开放新格局加快形成;“米+井”综合运输通道基本形成,有力引领支撑河南在中部崛起中奋勇争先;米字形高铁、城际铁路、高速公路共筑多层次城际交通网,有力发挥郑州国家中心城市辐射带动作用;全省综合立体交通网实体线网总里程达27.8万公里,基本形成以高速铁路、高速公路为骨干,普速铁路、普通公路为基础,水运、民航比较优势充分发挥的综合立体交通网,交通运输服务水平大幅提升,安全智慧绿色发展水平持续提高,人民群众获得感明显增强。交通运输发展有力支撑和服务了河南经济社会发展及“一带一路”、中部地区崛起、黄河流域生态保护和高质量发展等国家战略实施,为谱写新时代中原更加出彩的绚丽篇章打下坚实基础。
立足更高站位,河南交通运输发展不平衡、不充分的问题依然存在,高质量发展水平有待进一步提升,距交通强省建设要求仍存在一定差距。一是辐射全球的国际运输能力有待强化。向东融入海上丝绸之路的深度不足,空中丝绸之路、陆上丝绸之路联动全球的广度和能级仍需进一步提升。二是重大战略区域链接有待加强。既有综合运输通道内的设施功能配置与容量不足,难以满足与京津冀、长三角、粤港澳大湾区及成渝地区双城经济圈等重点区域日益增长的联系需求。三是综合交通网络布局和结构仍需完善。全省综合交通网络覆盖均衡性不足,豫西、豫南等地区出行便捷性相对较差,城际铁路、水路运输等短板依然存在。四是综合交通统筹融合亟待加强。综合客运枢纽数量不足且一体化水平有待提升,旅客联程运输水平有待提高,铁水联运发展存在短板,交通运输与相关产业融合发展尚需深化。五是综合交通运输现代化高质量发展水平不足。安全、智慧、绿色交通发展理念需进一步深化,现代物流体系有待进一步完善。
(二)形势要求。当前和今后一个时期,河南发展仍处于重要战略机遇期,但机遇和挑战都有新的发展变化。世界百年未有之大变局和新冠肺炎疫情叠加冲击,国际经济、科技、文化、安全、政治等格局深刻调整。党的十八大以来,习近平总书记四次亲临河南视察,赋予河南谱写新时代中原更加出彩的绚丽篇章、在中部地区崛起中奋勇争先、把黄河建设成造福人民的幸福河等重大使命。党的十九届五中全会提出“准确把握新发展阶段、深入贯彻新发展理念、加快构建新发展格局”,开启了全面建设社会主义现代化国家新征程。构建新发展格局战略机遇、新时代推动中部地区高质量发展政策机遇、黄河流域生态保护和高质量发展历史机遇,多项战略机遇叠加效应逐步显现,“四个强省、一个高地、一个家园”建设快速推进,助推河南全面转向高质量发展阶段。省第十一次党代会提出锚定“两个确保”、全面实施“十大战略”,开启了建设现代化河南新征程。
国内国际新形势对河南加快构建现代化高质量综合立体交通网提出新的更高要求,必须围绕当好建设现代化河南开路先锋使命定位,发挥交通运输在国民经济扩大循环规模、提高循环效率、增强循环动能、降低循环成本、保障循环安全中的重要作用,为建设社会主义现代化河南提供有力支撑。更加突出高水平对外开放,全面提升海陆空立体统筹、东西双向互济的开放网络,构筑国内国际双循环战略链接;更加突出区域互联互通,加快推动中原融入全国综合交通骨架网络,充分发挥国内大循环重要支点作用;更加突出协调共享发展,推进城市群、都市圈、城乡交通运输一体化发展和协调发展,满足全省人民日益增长的美好生活需要;更加突出统筹融合发展,推动各种运输方式融合发展,提升交通系统整体效率和资源集约利用水平;更加突出高质量发展,建设更加安全、绿色、智慧的现代化高质量综合立体交通网,主动适应碳达峰碳中和等发展要求。坚持以加快交通强省建设为统领,为全面推进交通强国建设作出中原示范、贡献河南力量。
(三)运输需求。旅客出行需求持续快速增长,高品质、多样化、个性化的需求不断增强。预计2035年全省旅客出行量(含小汽车出行量)约为41.1亿人次,年均增速约为3.3%。铁路、民航、小汽车出行占比不断提升。国际旅客出行需求更加旺盛,中原城市群内城际出行和郑州都市圈同城化出行需求体量大、类型多,跨黄河交通联系需求不断攀升。
货物运输需求稳中有升,高价值、小批量、时效强的货物运输需求大幅增加。预计2035年全省货运量约为34.2亿吨,年均增速约为2.65%。全省运输结构调整持续深入,大宗物资中长距离运输持续向铁路、水运等绿色运输方式转移,航空货运量与邮政快递业务量保持较高增速。郑洛西高质量发展合作带和中原—长三角经济走廊货运需求快速增长,郑州都市圈货运需求更加活跃。
二、总体要求
(一)指导思想。以习近平新时代中国特色社会主义思想为指导,全面贯彻党的十九大和十九届历次全会精神,深入贯彻习近平总书记视察河南重要讲话重要指示,坚持稳中求进工作总基调,立足新发展阶段,完整、准确、全面贯彻新发展理念,紧抓构建新发展格局战略机遇,以推动高质量发展为主题,以深化供给侧结构性改革为主线,以改革创新为根本动力,以满足人民日益增长的美好生活需要为根本目的,锚定“两个确保”,紧扣全面实施“十大战略”,构建开放互联、便捷顺畅、集约高效、智慧绿色、安全可靠的现代化高质量综合立体交通网,率先基本实现全省综合交通体系现代化,建成人民满意、保障有力、国内领先的交通强省,当好建设现代化河南开路先锋。
(二)基本原则
——服务大局,服务人民。紧密围绕构建新发展格局,服务“一带一路”建设、新时代推动中部地区高质量发展、黄河流域生态保护和高质量发展等国家战略实施,落实国家综合立体交通网布局要求,促进交通与国土空间开发保护、产业发展、新型城镇化协调发展,支撑社会主义现代化建设。坚持以人民为中心,建立更加公平、高效的综合交通体系,促进区域协调发展、城乡融合发展,更好满足人民日益增长的美好生活需要。
——立足省情,战略引领。统筹考虑河南社会发展阶段、经济产业布局、人口和资源分布、国土开发及地区差异,探索河南特色交通运输现代化发展模式和路径。坚持交通基础设施适度超前发展,引导河南新一轮城镇体系规划和产业合理布局。
——综合发展,统筹融合。统筹铁路、公路、航空、水运等交通运输方式发展,突出综合交通枢纽建设,重点打造“零换乘”综合客运枢纽和“无缝衔接”综合货运枢纽,提升交通运输体系整体性和系统性,全面提升交通运输效率和服务水平。加强交通运输与相关资源要素整合集约利用,推动跨方式、跨领域、跨区域、跨产业融合发展。
——智慧绿色,安全可靠。把创新摆在发展的逻辑起点、现代化建设的核心位置,推进交通基础设施数字化、网联化,提升交通运输智慧发展水平。以推进碳达峰碳中和为牵引,坚持绿色生产、绿色技术、绿色生活、绿色制度一体推进,构建生态化交通网络,促进交通与自然和谐发展。统筹发展和安全,提升交通运输基础设施、装备和预防管理安全水平,加强交通运输安全与应急保障能力建设。
(三)发展目标。到2035年,建成开放互联、便捷顺畅、集约高效、智慧绿色、安全可靠的现代化高质量综合立体交通网,实现大通道和大枢纽连通境内外、辐射东中西,丝绸之路网辐射全球,九州通豫网联动全国,中原畅行网覆盖全省,建成高品质出行交通圈,实现郑州都市圈1小时通勤、中原城市群2小时通达、全国主要城市3小时覆盖,建成高效率快货物流圈,实现国内1天送达、周边国家2天送达、全球主要城市3天送达。交通基础设施质量、运输服务、智慧绿色、行业治理水平走在全国前列,优质高效、人民满意的综合交通运输体系有力引领河南经济社会高质量发展,有力支撑现代化河南建设。


到本世纪中叶,全面建成现代化高质量综合立体交通网,拥有世界一流的交通基础设施体系,交通运输服务更加高效、优质、均等和人性化,交通行业发展更加智能、绿色、安全和可靠,实现“人享其行、物优其流”,高质量支撑河南全面建成社会主义现代化强省。
三、优化全省综合立体交通布局
(一)构建功能完善的综合立体交通网。以统筹融合为导向,着力补短板、重衔接、优网络、提效能,更加注重存量资源优化利用和增量供给质量提升。着力提升铁路发展水平,完善公路骨架网布局,民航、水运等其他交通方式并重发展,建成以铁路为主干,公路为基础,民航、水运比较优势充分发挥的综合立体交通网。到2035年,河南省综合立体交通网实体线网(含铁路、高速公路、普通干线公路、农村公路、内河航道)总规模约为34万公里,其中铁路1万公里左右、高速公路和普通干线公路4.43万公里左右、农村公路28万公里左右、内河航道3200公里左右;内河港口达到10个,民用运输机场达到10个以上,通用机场达到45个左右,区域性及以上邮政快递枢纽达到7个。

(二)建设开放互通的综合运输通道。以构建“连通境内外、辐射东中西”的对外开放大通道为重点,积极参与京津冀—粤港澳主轴、大陆桥走廊、二湛通道等国家综合立体交通网主骨架河南段建设,不断提升省域综合立体交通骨架网络化水平,构建“米+井+人”综合运输通道格局。
全面增强“米”字形通道。加强与京津冀、长三角、粤港澳大湾区和成渝地区双城经济圈4极及山东半岛、关中平原、山西中部城市群之间的联系,建设新亚欧大陆桥、京港澳、济(南)郑(州)渝(重庆)、太(原)郑(州)合(肥)等立体化、快速化的综合运输主通道,充分发挥河南国内大循环重要支点、国内国际双循环战略链接作用。
持续完善“井”字形通道。促进河南形成更加均衡、广泛的开放发展格局,建设大广、二广、晋豫鲁、沪陕等多方式、便捷化的综合运输侧通道,优化完善中原城市群多中心网络化主骨架结构。
加快构建“人”字形通道。强化河南海陆双向开放能力,建设宁洛和北沿黄综合运输通道,增强中原—长三角经济走廊和郑洛西高质量发展合作带交通服务功能和能级,全面推动河南深度融入海上、陆上丝绸之路。

(三)建设引领协调的综合交通枢纽。围绕提升综合交通枢纽城市的全球、全国及区域服务能力,促进形成全省更加协调的多中心格局,构建“1+3+4+N”综合交通枢纽城市体系。
国际性综合交通枢纽城市。着力提升郑州全球影响力和全国辐射力,加快推进航空港、铁路港、公路港和出海港“四港联动”体系建设,全面构建海陆空、立体式丝绸之路,进一步增强郑州在国内国际双循环发展格局中的全球坐标、全国支点地位。
全国性综合交通枢纽城市。巩固提升洛阳、商丘全国性综合交通枢纽,推动洛阳与郑州、西安共建郑洛西高质量发展合作带枢纽集群,打造以商丘为核心的中原—长三角经济走廊桥头堡。建设南阳全国性综合交通枢纽,加快提升副中心城市能级,深化与信阳、驻马店协作互动,引领豫南高效生态经济示范区协同发展。
重要区域性综合交通枢纽城市。完善安阳陆港型国家物流枢纽功能,强化信阳大别山革命老区交通枢纽地位,提升漯河全国性邮政快递枢纽功能,打造周口临港型多式联运枢纽,为建设更加广泛的全国性综合交通枢纽城市体系做好储备。
区域性综合交通枢纽城市。加快建设开封、平顶山、鹤壁、新乡、焦作、濮阳、许昌、三门峡、驻马店、济源等10个区域性综合交通枢纽城市,支持其他有条件的城市合理规划建设区域性综合交通枢纽城市,优化综合交通枢纽体系。

四、构建辐射全球的丝绸之路网
瞄准全球新坐标,加大国际航空、中欧班列、铁路水路出海通道建设力度,打造通达全球、辐射强力、方式多样的丝绸之路网,构筑海陆空立体统筹、东西双向开放新格局。
(一)拓展空中丝绸之路。打造服务全球国际贸易的航空货运大通道,以卢森堡、芝加哥、安克雷奇等机场为重点,加快建设郑欧、郑美等航空货运快线。完善覆盖全球的货运航线网络,强化与全球主要货运枢纽的航线高效通达,加密与“一带一路”沿线国家及欧美、亚太等地区定期货运航线,加强与海外货运枢纽的中转与联运协作。加强航空货运运力建设,深化“郑州—卢森堡”双枢纽战略实施,持续增加郑州至卢森堡货运航班,谋划构建中亚、东欧及美洲等航空“双枢纽”。完善国际客运航线网络,以东北亚、东南亚和南亚国家首都和经济中心城市为重点,构建广通达、高频次的航线网络,争取开辟连接欧美主要城市的洲际航线。到2035年,郑州机场形成5条以上通达全球主要地区的空中货运大通道,国际及地区航线通达80个以上城市。
(二)强化陆上丝绸之路。按照铁路“干支结合、枢纽集散”的班列组织方式,打造以郑州全国中欧班列集结中心为核心,以洛阳、南阳、商丘、新乡、安阳等城市为多极的全省中欧班列枢纽节点体系,强化各枢纽节点间联动发展。完善中欧班列四大通道格局,形成东连亚太的铁公海多式联运通道,西达阿拉山口、霍尔果斯的亚欧通道,南至广西凭祥的东盟通道,北经二连浩特、满洲里的蒙俄通道。拓展中欧班列国际运行线,利用中欧班列西2通道、西3通道增加至西亚、南欧等国家的新路径,利用空铁、海铁多式联运扩大中欧班列对亚太地区的服务覆盖,探索利用泛亚铁路扩大对中南半岛的服务覆盖。完善海外分拨集疏中心和分拨基地,以阿拉木图、扎门乌德等枢纽辐射亚洲,以汉堡、慕尼黑、列日等枢纽辐射欧洲。力争到2035年,全省中欧班列国际运行线路数量翻一番,中欧班列年集装箱吞吐量达到15万标箱。
(三)完善海上丝绸之路。优化铁路出海通道格局,全省形成以郑州、洛阳为核心区,以南阳、信阳为豫南联动发展区,以安阳、濮阳为豫北联动发展区的“三区六港”格局,进一步发展核心区与青岛、连云港、日照、上海、宁波、太仓等海港的铁海联运,拓展与南通、盐城、厦门、北部湾等沿海主要港口的合作,适时开辟豫南联动发展区至长三角沿海港口的铁海联运班列,加密豫北联动发展区至华北沿海港口的铁海联运班列。强化内河出海通道,重点打造沙颍河、淮河、唐白河等3条内河出海主轴,加快周口、信阳、郑州、南阳、漯河等5个出海始发港建设,强化出海始发港与沿海、沿江、沿淮港口合作。协调铁路、水路出海通道建设时序和标准,强化与海港、江港的运营管理合作,建立上下游多方位合作协调联动的发展机制。
五、构建联动全国的九州通豫网
建设全国新支点,加快运输机场、高速铁路、普速铁路、高速公路、内河水运建设,构建通达全国、高效快速、绿色集约的九州通豫网,拓展对外辐射联动发展新空间。
(一)打造一枢多支的现代化机场群。构建覆盖广泛、功能完善、协同互补、运行高效的现代化中原机场群,高标准建设“四型机场”。打造郑州国际航空枢纽,适时启动郑州第二机场规划研究,提升洛阳、南阳、安阳等重要支线机场区域航空服务功能,完善其他支线机场布局。到2035年,全省民用运输机场达到10个以上,形成以郑州国际航空枢纽为核心,洛阳、南阳、安阳三大重要支线机场为支撑,信阳、商丘、平顶山、周口、潢川、三门峡等其他支线机场为节点的“1+3+N”民用运输机场布局。
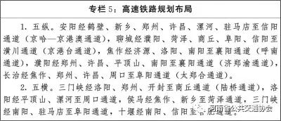
(二)完善四通八达的高速与普速铁路网。高速铁路。贯通呼南、京港(台)等国家高铁主通道,完善综合运输通道高铁客运功能,强化与长三角、成渝、关中平原、山东半岛等城市群便捷联系。优化区域性高速铁路布局,实现中原城市群更高水平的互联互通。积极推进新型轨道交通方式建设,远景规划研究至京津冀、粤港澳大湾区、长三角、关中平原城市群的高速磁悬浮铁路。到2035年,建成“五纵五横”的现代化高速铁路网,营业里程达到3500公里,实现与京津冀、长三角、粤港澳大湾区及成渝地区双城经济圈等四大国际性综合交通枢纽集群双高铁通道连通,与周边省份省会城市2小时高铁通达。

普速铁路。聚焦货运服务能力强化和国土开发带动,构建覆盖广泛、内联外通的普速铁路网。规划三洋铁路,构筑陆桥通道分流线路,强化铁路出海功能。规划濮阳至潢川铁路,带动沿线地区粮食等大宗商品外销外运。规划洛阳至西峡国土开发性铁路,促进伏牛山旅游资源联动开发。到2035年,建成“六纵六横”普速铁路网,营业里程达到5000公里。

(三)建设多向互联的高速公路网。以密切联通其他城市群为主线,按照“拓展省际出口、提升通道能力、完善路网覆盖、强化枢纽功能”基本思路,构建安全、便捷、高效、绿色、智慧的高速公路网。加密高速公路出省通道,推动京港澳、连霍、宁洛等高速繁忙路段扩容改造和分流路线建设,优化郑州都市圈、大别山、太行山、伏牛山等重点区域高速公路网结构,加强机场、港口等交通枢纽的集疏运高速公路建设。到2035年,建成“16纵16横6联”的高速公路网,总里程达到13800公里,省际出口达到68个,平均间距缩短至39公里。

(四)建设通江达海的水运基础设施。内河航道。按照“通江达海、河海联运、干支联动、交旅融合”总体规划思路,强化沙颍河、淮河、沱浍河、唐白河等高等级航道建设,延伸拓展水运服务,高标准打造黄河、大运河河南段和库湖区等旅游航道。到2035年,规划构建“一纵三横九支+其他航道”的总体航道布局,总里程3200公里。

内河港口。打造布局合理、保障有力、量能匹配的港口体系,围绕港口货运功能,规划周口港、信阳港2个主要港口,规划郑州、洛阳、南阳、商丘、平顶山、许昌、漯河、驻马店港等8个服务水陆物资集散转运的地区性重要港口。依托黄河、大运河河南段适宜河段和库湖区航道,在开封、安阳、鹤壁、新乡、焦作、濮阳、三门峡、济源等地规划建设客运码头。到2035年,形成“2+8”分层次港口布局,港口吞吐量达到3亿吨(含集装箱150万标箱以上)。
六、构建覆盖全域的中原畅行网
打造中原新格局,加强城际和市域(郊)铁路、普通干线公路、农村公路、通用机场、邮政快递建设,形成覆盖广泛、功能完备、便捷多样的中原畅行网,促进基础交通服务普惠化、品质化。
(一)打造轨道上的中原城市群。城际和市域(郊)铁路。以支撑中原城市群区域协同发展、优化城镇和产业空间布局为目标,构建布局合理、衔接顺畅、安全高效的中原城市群城际铁路网。按照“强心、聚轴、融合”的发展理念,以郑州都市圈为重点,完善全省市域(郊)铁路网布局。加强城际铁路、市域(郊)铁路与机场、高铁站等重要交通枢纽衔接,充分利用普速铁路、高速铁路富余能力提供城际列车服务。到2035年,形成“四纵四横”城际铁路网和“三主两联”都市圈市域(郊)铁路网,营业里程达到1500公里。

城市轨道交通。充分发挥大、中运量公共交通在城市发展中的支撑引领作用,完善城市轨道交通网络建设,强化与高铁、城际、市域(郊)铁路等其他轨道交通方式的衔接。重点推进郑州都市圈和洛阳、南阳等城市轨道交通建设,支持有条件的城市启动城市轨道规划建设。
(二)完善广覆深达的普通公路网。普通干线公路。以存量优化提升为重点,推动主要交通运输走廊内普通干线公路提级改造,延伸贯通省、市际通道,优化普通干线公路与城镇空间布局关系,加强对重要产业经济走廊沿线节点及交通枢纽的衔接覆盖,构建规模适度、结构合理、覆盖广泛、衔接顺畅的普通干线公路网。到2035年,普通干线公路总里程达到3.05万公里。
农村公路。以“补齐发展短板,促进城乡互联互通,推动提档升级”为主线,完善农村骨干路网,促进农村公路联网成片,建设乡村旅游路、资源路、产业路,打造便捷舒适、安全可靠、智慧高效、优质多样的“四好农村路”。到2035年,农村公路总里程达到28万公里。
(三)建设各具特色的通用机场群。以保障国家、我省战略实施和区域协调发展、生产建设、航空消费、公共服务等需求为目标,综合考虑各地发展实际及空域条件,构建层次分明、规模适当、功能完善、富有效率的通用机场体系。积极拓展运输机场的通用航空保障服务功能,加快完善通用航空配套设施,促进运输航空与通航短途运输服务一体衔接。到2035年,全省通用机场及兼顾通用航空服务功能的运输机场总数达到55个左右,形成“一主五副六群”通用机场体系,实现通用航空服务辐射所有县级行政单元。

(四)建设普惠高效的邮政快递网。邮政快递枢纽体系。共建武汉(鄂州)—郑州—长沙全球性国际邮政快递枢纽集群,打造洛阳、漯河2个全国性邮政快递枢纽和商丘、南阳、信阳、新乡—鹤壁—安阳4个区域性邮政快递枢纽,完善省内其他地方性邮政快递枢纽和农村物流网络节点体系布局。到2035年,形成“1+2+4+N”邮政快递枢纽体系。
邮政快递寄递网络。以郑州、洛阳双城为引领,形成空中丝绸之路和陆上丝绸之路2条国际寄递通道。以郑州、漯河、洛阳、南阳、商丘、信阳、安阳7个枢纽城市为中心,形成联通京津冀、长三角、粤港澳大湾区、成渝地区双城经济圈、长江中游以及天山北坡城市群6个方向的寄递通道。到2035年,形成国际“双城双路”、省际“七城六向”寄递通道和省内市县镇村高效寄递网络。
七、推进综合交通统筹融合发展
(一)推进各种运输方式统筹融合发展。统筹综合交通通道规划建设。加强交通基础设施建设相关各类空间资源的节约集约利用,强化与国土空间规划等相关规划的衔接协调。强化“米+井+人”综合运输通道内多种运输方式规划建设协同,实现多种运输方式深度融合。加强“一带三屏三廊多点”生态保护区域内铁路、公路等线性基础设施的线位统筹和断面空间整合。
推进综合交通枢纽一体化规划建设。推动新改建综合客运枢纽各种运输方式集中布局,加强郑州、洛阳、南阳等综合交通枢纽城市内轨道交通与综合客运枢纽换乘衔接。加快综合货运枢纽多式联运换装设施建设,完善转运、口岸、保税、邮政快递等功能,推动周口、信阳等港口疏港铁路、疏港公路等集疏运体系建设。按照站城一体、产城融合、开放共享的原则,统筹枢纽发展空间、用地功能和开发时序。
推动城市内外交通有效衔接。推动轨道交通四网融合,在郑州都市圈探索构建轨道交通运营管理和服务“一张网”。加强干线公路与城市道路高效衔接,优化进出城道路网络和城市外围货运通道布局,推动规划建设统筹和管理协同,减少对城市的分割和干扰。强化城际干线运输与城市末端配送有机衔接,推进城市公交网络与铁路站、公路客运站、机场一体衔接,打通城市内外交通运输服务链条。
(二)推进交通基础设施网与运输服务网、信息网、能源网融合发展。推进交通基础设施网与运输服务网融合发展。推进基础设施、装备、标准、信息与管理的有机衔接,加强河南区域综合交通网络协调运营与服务、城市综合交通协同管控等新一代智能交通管理系统技术研发应用,推广中欧班列(郑州)公铁联运和郑州新郑国际机场陆空联运等国家多式联运示范工程经验,打造以全链条快速化为导向的便捷运输服务网。
推进交通基础设施网与信息网融合发展。加强与信息基础设施统筹布局、协同建设,推进传统基础设施数字化改造,强化与新型基础设施建设统筹,加大自动驾驶和车路协同研发支持力度,创建国家级车联网先导区。
推进交通基础设施网与能源网融合发展。强化交通基础设施与能源基础设施共建共享,在主要交通运输通道沿线布设加氢站,服务支撑郑汴洛濮“氢能走廊”建设,加快实施高速公路服务区绿色出行续航工程,实现充换电基础设施全覆盖,加快客运枢纽、公交场站智能充电桩及码头岸电设施建设,适应新能源发展要求。
(三)推进区域交通运输协调发展。融入全国重点区域交通运输统筹发展大局。推动大通道大枢纽建设,提升中部地区与全国主要城市群互联互通能力。统筹好黄河流域“一字型、几字型”主骨架内生态保护和交通基础设施建设,支撑黄河流域高质量发展。打造多方式、立体化的郑州—洛阳—西安综合交通走廊,服务郑洛西高质量发展合作带建设。优化陆桥通道、宁洛通道和沪陕通道交通资源配置,服务中原—长三角经济走廊建设。
推进中原城市群交通运输一体化发展。加快建设中原城市群城际铁路网,强化主要城市间高速公路直连直通能力,完善跨黄河通道布局,基本实现城市群内部2小时交通圈。促进城市群内部机场群、港口群、国际陆港群统筹规划、共建共享、分工协作、合作共赢,加强周口、信阳、南阳等港口与沿江沿海港口合作,协同武汉、长沙共建全球性国际邮政快递枢纽集群。研究布局综合性通用机场,探索城市群城市直升机短途运输服务。建立健全中原城市群5省交通运输协同发展体制机制。
推进都市圈交通运输一体化发展。推动郑州都市圈内市域铁路与城际快速通道建设,加强轨道交通一体化衔接和高快道路衔接,打造都市圈1小时交通圈。加快推动都市圈内各城市建设公交优先示范城市,加强慢行交通建设,有序发展共享交通,提高都市圈绿色交通分担率。
推进城乡交通运输一体化发展。扎实推进“四好农村路”高质量发展交通强国建设试点,加快推动乡村交通基础设施提档升级,实现城乡交通基础设施一体化规划、建设、管护。全面推进城乡客运一体化发展,加快推行农村客运班线公交化改造,探索全域公交新格局。推动城乡物流一体化发展,构建县域农村物流服务“一张网”,建成“工业品下乡、农产品进城”的双向流通体系。
(四)推进交通与相关产业融合发展。推进交通与邮政快递业融合发展。推动在郑州机场、洛阳机场、南阳新机场、信阳机场及郑州南站、漯河西站等交通场站建设邮件快件处理中心,在郑州机场、郑州南站试点推动邮件快件集中安检、集中上机(车)。发展航空快递、高铁快递,推动中欧班列国际运邮班列常态化开行,依托“卡车航班”、空铁联运等模式推动邮件快件多式联运。推动建设集客运、货运、邮政、快递于一体的乡镇综合运输服务站。
推进交通与现代物流业融合发展。加快郑州、洛阳、南阳、商丘、安阳、信阳等国家物流枢纽承载城市建设,完善物流枢纽应急、冷链、快递分拣处理、电子商务等功能区建设,加强县、乡、村农村物流网络建设。在郑州、洛阳、南阳、商丘等铁路枢纽发展高铁快运,以郑州空港型物流枢纽建设为重点加快航空物流发展。支持郑州、洛阳、南阳、商丘综合交通枢纽城市参与全球供应链服务中心建设。
推进交通与文化旅游业融合发展。围绕河南“一带一核三山五区”文化旅游发展格局,按照“专用性、安全性、智慧性和环境友好型”要求,建设黄河、大别山、太行山、伏牛山旅游公路,打造一批交旅融合型服务区,推进豫中、豫南、豫西南等通用机场群低空旅游发展,形成“快进慢游深体验”的旅游交通网,支撑“行走河南·读懂中国”文化旅游品牌建设。
推进交通与相关产业融合发展。加快构建“一核四区、四带牵引、五型支撑”综合交通运输体系和枢纽经济融合互促发展总体布局。创新综合交通枢纽与产业、城市的融合发展模式,依托郑州航空港经济综合实验区打造临空经济发展样板,依托周口、信阳等港口打造临港产业集群。支持郑州轨道交通装备产业基地拓展各类轨道车辆产品生产、维修保养业务,加快通用航空产业发展。推动交通运输与生产制造、流通环节资源整合,提供与制造企业实时生产无缝衔接的“JIT”配送及库存管理服务,支撑精准生产、规模化定制需要。加大智能交通产业化发展力度。
八、推进综合交通高质量发展
(一)推进安全发展。提升安全保障能力。加快“米+井+人”综合运输通道内多方式、多路径建设,提升交通网络系统韧性和安全性。健全粮食、煤炭等战略物资运输保障体系。加强公路应急救援、水上搜救打捞能力建设,完善交通安全监管体系和搜寻救助系统。积极开展安全生产宣传教育活动,开展交通运输企业安全文化阵地建设和示范活动,支持焦作建设“中原地区交通运输安全警示教育基地”。
提高交通基础设施安全水平。强化跨黄河通道、山区等重点交通基础设施建设和运行安全风险防控,建立健全农村公路安全隐患动态排查治理制度,持续推进农村公路安全生命防护提升工程。推广新材料、新技术、新工艺在新建交通基础设施中的应用,提升交通基础设施质量和使用寿命。强化企业安全生产主体责任和行业监管责任落实,创新安全管理模式。
完善交通运输应急保障体系。建立健全多部门联动、多方式协同、多主体参与的综合交通应急运输管理协调机制,组织开展各领域、各层级应急预案修订和常态化、实战化应急演练工作。拓展河南国家区域性公路应急救援中心功能,科学规划布局应急救援基地、消防救援站等,加强重要通道应急装备、应急通信、物资储运、防灾防疫、环境污染应急处置等配套设施建设,提高设施快速修复能力和应对突发事件能力。推进建立“两客一危一货一面”“两路一水一建”等重点领域安全风险监测和联防联控机制,构建多部门跨区域安全监管长效机制。
(二)推进智慧发展。提升智慧发展水平。推动交通基础设施全要素、全周期数字化管理。充分运用北斗导航、卫星通信、高分辨率对地观测、人工智能等技术,推动智能道路、智能航运、自动化码头、数字管网、智能仓储和分拣等行业应用。加强智能化载运工具和关键专用装备研发,推进无人机、无人车、无人仓等载运工具和设施的场景化应用。推进综合交通运输大数据交通强国专项试点建设,打造省综合交通大数据中心。加强与一流科技企业战略合作,推动以企业为主体、以市场为导向、产学研深度融合的科技创新平台建设。
加快既有设施智能化。综合利用视频、路侧设备等数据资源,实现公路路网管理智能化。加强全省航道、港口、库区、船闸航运枢纽、渡口等全要素监测设施建设,推动船岸协同、自动化码头和堆场发展。推动智能网联汽车与智慧城市协同发展,建设城市道路、建筑、公共设施融合感知体系,加快出行信息服务等平台建设。推进ETC、移动支付和人脸识别在交通基础设施领域的综合创新应用。
(三)推进绿色发展和人文建设。推进绿色低碳发展。促进交通基础设施与生态空间协调,严格落实“三线一单”生态环境分区管控要求,严守永久基本农田保护红线,最大限度避让耕地。加强交通基础设施生态系统保护和修复,推进绿色铁路、绿色公路、绿色港航、绿色机场、城市绿道等建设。应用节水、节材施工工艺,加强老旧设施更新利用,积极推动废旧路面材料、钢材、建筑垃圾等循环利用,促进邮件快件包装绿色化、减量化发展和可循环利用。加快全省运输结构调整,推进内河港口集疏运铁路、物流园区及大型工矿企业铁路专用线建设,推动大宗及中长距离公路货运向铁路和水运有序转移。推动实现城市公共交通工具和物流配送车辆全部电动化、新能源化和清洁化。持续推进绿色交通城市建设,大力发展包括城市轨道交通在内的公共交通系统,优化慢行交通出行环境,推进城市交通拥堵综合治理。
加强交通运输人文建设。完善交通基础设施、运输装备功能配置和运输服务标准规范体系,满足不同群体出行多样化、个性化需求。加强无障碍设施建设,完善无障碍装备设备,提高特殊人群出行便利化程度和服务水平。健全老年人交通运输服务体系,满足老龄化社会交通需求。创新服务模式,提升运输服务人性化、精细化水平。开展交通文明宣传教育,提高交通参与者法治文明意识,推动构建文明出行新风尚。
(四)提升治理能力。深化交通运输行业改革。深化“放管服效”改革,持续推进简政放权,优化营商环境,形成统一开放竞争有序的交通运输市场。建立健全公铁水空统筹规划、建设、管理体制机制,完善综合交通运输发展战略规划政策体系,切实加强对全省综合交通发展的统筹协调。推进综合交通规划一张图、建设一盘棋、管理一体化,完善交通运输与国土空间开发、城乡建设、生态环境保护等政策协商机制,合理保障、预控交通发展空间资源。加快完善地方性标准体系,加强不同运输方式标准统筹协调,争取将我省部分标准上升为国家标准、行业标准。
加强交通运输法治建设。坚持法治引领,完善交通运输法律法规制度体系,建立健全权责统一、权威高效、监管有力、服务优质的交通运输综合行政执法体系。建立健全普法工作机制,落实普法工作职责,深入开展法治宣传教育,推动法治与交通运输生产各环节有机融合。以大数据、信用信息共享为基础,完善交通运输行业信用体系和标准体系,深入推进河南“信用交通省”创建,构建综合交通运输新型治理机制。
加强交通运输人才队伍建设。深入实施“人才强交”战略,推进交通运输科技创新团队和新型智库建设。支持郑州大学、郑州航空工业管理学院、郑州铁路职业技术学院、河南交通职业技术学院等高等院校及省内重点科研生产型单位对创新型、应用型、技能型人才的培养,打造素质优良的交通运输人才队伍。

九、保障措施
(一)加强党的领导。坚持和加强党的全面领导,增强“四个意识”、坚定“四个自信”、做到“两个维护”,确保党中央、国务院重大决策部署落到实处。充分发挥各级党组织在推进河南综合立体交通网建设发展中的作用,加强交通行业高素质专业化干部队伍建设,优化干部队伍结构,激励干部担当作为,不断提高贯彻新发展理念、服务构建新发展格局的能力和水平,为实现本规划目标任务提供坚强政治保证。
(二)加强组织协调。按照规划目标和重点任务,统筹协调推进交通高质量发展全局性工作。各级交通运输部门要加强与发展改革、自然资源、财政、生态环境等部门沟通协调,建立健全跨区域、跨部门协同工作机制,重点抓好重大政策、重大项目、重大工程落实。注重加强省际协调和对接,加强在跨省项目路线、建设标准、建设时序等方面的衔接,协同推进项目实施,力争实现同步建设。
(三)加强资源支撑。加强对交通基础设施建设的政策支持,将交通基础设施用地纳入国土空间规划进行统筹考虑,加强重要通道、重大设施和重大项目的空间预控,规划战略性空间储备用地,切实保障建设用地需求。强化规划、建设过程中的用地控制,突出立体、集约、节约思维,提高交通设施用地复合程度,盘活闲置交通用地资源,完善公共交通引导土地开发相关政策。
(四)加强资金保障。建立健全与交通运输发展阶段相适应的资金保障制度,明确省以下交通运输领域财政事权与支出责任划分。积极扩大有效投资,创新投融资政策,健全与项目资金需求和期限相匹配的长期资金筹措渠道,探索以市场化方式设立交通运输高质量发展产业基金。构建效益增长与风险防控并重的投融资机制,切实防范化解债务风险。探索土地收益补偿支持政策,推动交通项目与旅游、产业等经营性项目一体化开发。对于长期收益稳定的建设项目,探索通过适宜金融产品进行融资,扩大项目资金来源。
(五)加强实施管理。加强规划协调和衔接,建立常态化沟通渠道,加强交通与国民经济和社会发展规划、国土空间规划、新时代推动中部地区高质量发展、黄河流域生态保护和高质量发展等有关规划、战略的衔接。加强各地、各类型交通运输规划编制与本规划的衔接,确保在主要目标、发展方向、总体布局、重大政策等方面协调一致。加强规划实施跟踪,完善交通运输统计监测体系,及时把握交通运输发展中出现的新情况、新问题,适时调整优化,增强指导性、操作性和时效性。
(来源:河南日报)
版权所有:河南省城市公共交通协会 地址:郑州市郑东新区黄河南路8号 邮编:450046 电话:0371-68089677 传真:0371-68089677
备案号:豫ICP备14030138号-1
豫公网安备 41010702002251号 技术支持:天迈科技