当前位置: 首页 > 新闻资讯 > 公交新闻

江苏省发布全国首个省级新能源汽车充(换)电运营管理办法

2022-03-24 09:20:46    阅读:

 图片

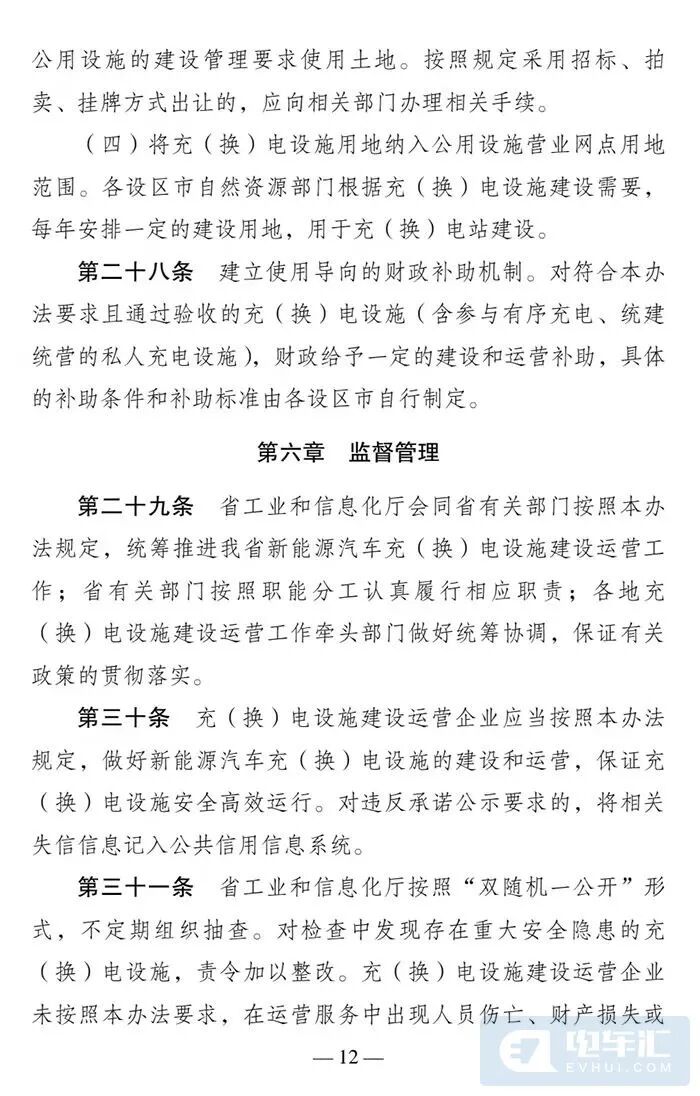
   近日,江苏省工信厅、省发改委、省财政厅等七部门联合印发《江苏省新能源汽车充(换)电设施建设运营管理办法》(以下简称《办法》)。
       这是全国首个省级新能源汽车充(换)电运营管理办法发布,首次对新能源汽车换电站选址依据、质量安全、运营规范、电池标准、车(站)互通互换、验收方法、安全监管等提出了明确要求,为省内新能源汽车推广应用和充(换)电基础设施投资建设运营提供法规依据,突破新能源汽车换电无法规、无标准、无政策困境。
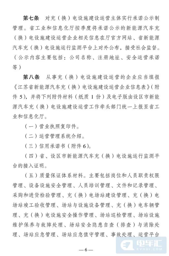
      《办法》中明确,从事新能源汽车充(换)电设施建设运营的企业应当满足以下5个条件:一是经市场监督管理部门登记注册(含分公司),经营范围包含电动汽车充(换)电设施建设运营。二是建立充(换)电设施运营管理系统。管理系统能对运营数据进行安全监测、采集和存储,运营数据保存期限不低于5年。三是具备充(换)电设施建设运营质量保证能力,并建立充(换)电设施建设运营质量保证体系(附件1)。四是建立信息公开制度和服务投诉处理机制,自觉接受行业监管和用户监督。五是履行建设运营安全主体责任,建立安全职责制度,明确安全责任人。
       此外,江苏省对充(换)电设施建设实行简化的审批手续。其中提到在自有停车库、停车位、各居住(小)区、单位既有停车泊位安装充(换)电设施的,无需办理建设用地规划许可证、建设工程规划许可证和施工许可证。在既有车位安装充电桩,按一般电气设备安装管理,可不办理项目备案。

政策原文如下:

图片   
图片
图片
图片
图片
图片
图片
图片
图片

微信图片_20220324093518.jpg
微信图片_20220324093528.jpg
微信图片_20220324093538.jpg

          来源:电车汇

 



文章关键词:

版权所有:河南省城市公共交通协会    地址:郑州市郑东新区黄河南路8号    邮编:450046    电话:0371-68089677    传真:0371-68089677

备案号:豫ICP备14030138号-1      豫公网安备 41010702002251号    技术支持:天迈科技

关闭